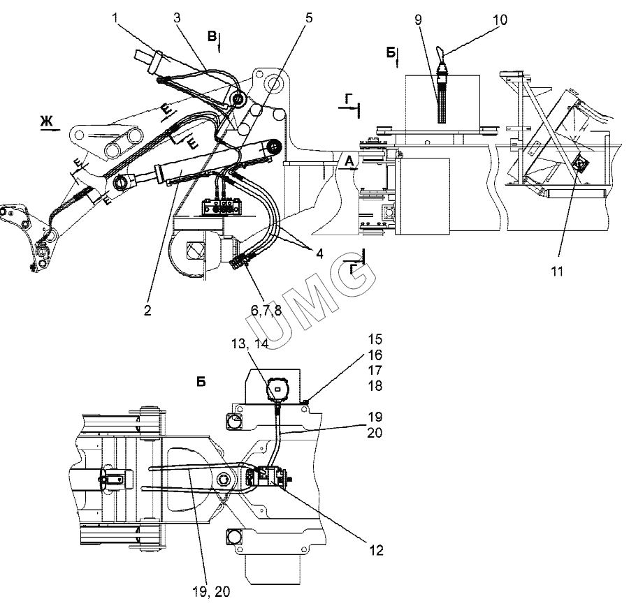
TL-155. Гидросистема рабочего оборудования (TL155.46.10.000-02)
1
2
3
4
5
6
7
8
9
10
11
12
13
14
15
16
17
18
19
19
20
20
| Позиция на иллюстрации | Заводской номер детали | Название детали | |
|---|---|---|---|
| 1 | TL155.43.02.000 | Гидроцилиндр | |
| 2 | TL155.43.01.000 | Гидроцилиндр | |
| 3 | РВД 25,4-112-1400-0,34-68.45/11-М36х2/М33х2-У1 | РВД | |
| 4 | РВД19-140-1650-0,3-11.90/12-М33х2/М42х2-У1-СПП | РВД | |
| 5 | РВД 25.4-112-1000-0,34-68.45/68-М45х2/М36х2-У1-СПП | РВД | |
| 6 | TL155.46.00.100 | Тройник | |
| 7 | Уплотнение G1/4 | Уплотнение | |
| 8 | SMK-20G1/4-PC | Муфта измерительная | |
| 9 | Спиральная защита Д45 | Спиральная защита | |
| 10 | TL155.43.00.010 | Блок управления | |
| 11 | TL155.46.30.000 | Гидросистема вентилятора | |
| 12 | TL155.46.00.010 | Установка гидронасоса | |
| 13 | Ю.23/48-G2”/M52x2-(D=74) | Проходник | |
| 14 | Уплотнение G2 | Уплотнение | |
| 15 | Болт М12-6gх35.58.019 ГОСТ 7798-70 | Болт | |
| 16 | Гайка М12-6Н.5.019 ГОСТ 5915-70 | Гайка | |
| 17 | Шайба 12.65Г.019 ГОСТ 6402 | Шайба | |
| 18 | Шайба С.12.02.019 ГОСТ 11371-78 | Шайба | |
| 19 | РВД31,8-25-2700-0,42-68/68.45-М52х2/М52х2-У1-СПП | РВД | |
| 20 | КСУ 9х350 | Кабельный хомут усиленный |