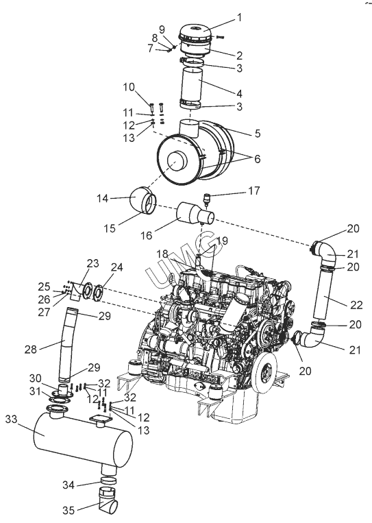
TL-150. Система всасывания и выхлопа (TL150.32.00.000)
1
2
3
3
4
5
6
7
8
9
10
11
11
11
12
12
12
13
13
14
15
16
17
18
19
20
20
20
20
21
21
22
23
24
25
26
27
28
29
29
30
31
32
32
33
34
35
| Позиция на иллюстрации | Заводской номер детали | Название детали | |
|---|---|---|---|
| 1 | 4320-1109112-01 | Колпак 4320-1109112-01 | |
| 2 | 4320Я-1109110 | Труба воздухозаборная | |
| 3 | Norma121-130 | Хомут силовой | |
| 4 | В140.32.00.002 | Труба | |
| 5 | ФВ722.1109510 | Фильтр воздушный | |
| 6 | 067.36.11.224 | Хомут | |
| 7 | ВинтВ.М6х16.58.019 | Винт В.М6х16.58.019 | |
| 8 | Шайба6.65Г.019 | Шайба 6.65Г.019 | |
| 9 | ШайбаC6.02.019 | Шайба C6.02.019 | |
| 10 | БолтМ10-6gх40.58.019 | Болт | |
| 11 | ГайкаМ10-6Н.5.019 | Гайка М10-6Н.5.019 | |
| 12 | Шайба10.65Г.019 | Шайба 10.65Г.019 | |
| 13 | ШайбаC10.02.019 | Шайба C10.02.019 | |
| 14 | 6551-1109375 | Патрубок резиновый | |
| 15 | 1Л120-140-6 | Хомут 1Л 120-140-6 | |
| 16 | TL150.32.00.110 | Переходник | |
| 17 | ИЗВ-600 | Индикатор засоренности | |
| 18 | TL150.32.00.006 | Рукав | |
| 19 | 1Л20-32-6 | Хомут 1Л 20-32-6 | |
| 20 | 1Л80-100-6 | Хомут 1Л 80-100-6 | |
| 21 | Salers90D80 | Патрубок | |
| 22 | TL150.32.00.001 | Труба | |
| 23 | TL150.32.00.002 | Прокладка | |
| 24 | TL150.32.00.020 | Труба | |
| 25 | ГайкаМ8-6Н.5.019 | Гайка М8-6Н.5.019 | |
| 26 | Шайба8.65Г.019 | Шайба 8.65Г.019 | |
| 27 | ШайбаC8.02.019 | Шайба C8.02.019 | |
| 28 | РНВД331.12.00X6050x0.53 | Металлорукав | |
| 29 | Norma63-68 | Хомут силовой | |
| 30 | TL150.32.00.030 | Труба | |
| 31 | TL150.32.00.003 | Прокладка | |
| 32 | БолтМ10-6gх30.58.019 | Болт | |
| 33 | TL150-3202000 | Глушитель | |
| 34 | Norma97-104 | Хомут силовой | |
| 35 | TL150.32.00.070 | Труба выхлопная |