В товарах В каталоге запчастей

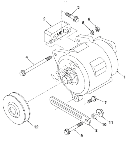
TLB 825. GENERATOR

zoom-in zoom-out enlarge shrink circle-right circle-left file-text2 info cart
1
2
3
4
5
6
7
8
9
10
11
12
Позиция на иллюстрации Заводской номер детали Название детали
1 2871A302 Генератор
2 3824A071 Кронштейн
3 2314J007 Винт
4 2314H052 Винт
5 2131A008 Шайба
6 2318D208 Гайка
7 2314H103 Винт
8 36155429 Кронштейн-натяжитель
9 2314J012 Винт
10 0920465 Втулка
11 2318A604 Гайка
12 3113E031 Шкиф
АвтоКаталог-онлайн предоставлен Компанией АвтоСофт